Как освоить практику планирования. Второй этап — «Умение»
Данный этап вы будете проходить вместе с повышением степени мастерства в уже изученных практиках саморазвития. При первом знакомстве с практикой этот подраздел можно пропустить. Рекомендуется изучать этот подраздел об этапе «Умение» и последующие два подраздела об этапах «Навык» и «Мастерство», когда полностью пройдете первый этап.
На втором этапе необходимо научиться осознанно управлять общим перечнем задач по следующему Порядку планирования, который продолжает Порядок стратегирования:
По итогам стратегирования у вас должны появиться приоритетные проекты в документе «Проекты». После это сформулируйте задачи по каждому из них с указанием типа Важные-Текущие, Постоянные-Временные. Затем в экзокортексе по планированию составьте план работ: вы можете обозначить время и другие параметры работы. Например, можно на сессии стратегирования и планирования раз в неделю определять свои работы на неделю. При этом каждую новую работу среди недели также записывайте в экзокортекс, чтобы реализовывать принцип «не делаю ничего существенного, если это не записано в плане работ».
Составьте бюджет времени по плану работ на неделю и на день.
В течение дня исполняйте работы из плана, а если появляются новые работы, то либо записывайте их в Срочные или в мимолетные заметки или сразу исполняйте, если они требуют не более 2 минут и не могут быть перенесены.
Найдите удобную для вас связь плана работ с календарем, в который необходимо вносить всё, что требует от вас коммуникации с другими людьми. Не нужно заполнять календарь от и до, прописывая все ваши работы, вполне достаточно обозначить слоты времени на проект или на досуг или выделить их по какому-то другому принципу.
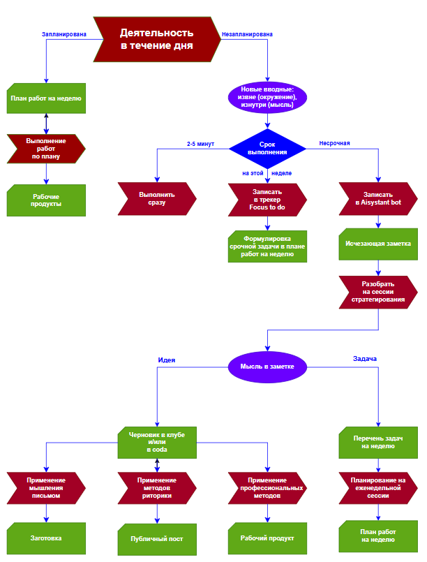
Представьте себе рабочий день. Если все идет по плану, вы выполняете заранее запланированные задачи. У каждого человека и коллектива есть своя ритмичность и плановость, связанные с оперативками, обедом, встречами и т.д. Однако часто в течение дня возникают незапланированные ситуации. Важно заметить такое поведение и выработать новую привычку, в том числе использовать практики творческого конвейера. Когда вы получаете новую задачу или информацию для принятия решения, постарайтесь не спешить с действиями и воспользуйтесь данной схемой работы в течение дня.

Рис. 9.1. Схема работы с задачами в течение дня
Кроме Порядка планирования и умения работы с планами в течение недели необходимо создавать другие рабочие продукты практики планирования, а также реализовывать принципы теории:
Постарайтесь найти для себя удобный режим дня «Мой распорядок дня», который будет работать для вас по умолчанию. Постарайтесь встроить в распорядок дня практики саморазвития, которыми вы будете заниматься ежедневно. Например, поставьте в свой первый рабочий час практики – планирование на день и систематическое медленное чтение вместе с мышлением письмом. Вполне достаточно выделять один час на эти практики, но каждый день, и, желательно, без выходных.
Проработайте поэтапно все выявленные проблемы из таблицы "Список моих затруднений. Планирование": выделите приоритетные проблемы, продумайте варианты их решения как гипотезу, протестируйте, получите обратную связь и скорректируйте гипотезу. Записывайте дела и работы в план.
Собирайте работы для крошек времени «Список работ для крошек времени», приучайтесь выявлять этот ресурс времени и пользоваться им, а не тратить свободные минуты на соцсети. Кстати, листать ленту соцсетей – это тоже работа, которую можно запланировать, например, между помидорками.
Выявите с помощью практики инвестирования и учета времени свой временной ресурс на день, который вы можете использовать для планирования. При необходимости откройте проект по увеличению данного времени за счет грамотного планирования и организации досуга.
Приучите себя в конце дня называть список созданных за рабочий день рабочих продуктов. Можно вести данный список в экзокортексе в виде чек-листов старта и окончания дня, но можно делать это хотя бы мысленно.
Отслеживайте вашу текущую степень мастерства планирования раз в неделю или месяц. Это можно делать, заполняя чек-лист "Прогресс мастерства саморазвития".
На этом этапе вам также необходимо поставить процесс планирования: выбрать в календаре время, когда вы будете проводить планирование на будущее. Вы можете привязать этот процесс к стратегированию или проводить его независимо. У каждого будет свой вариант. Однако мы рекомендуем при прочих равных осуществлять непрерывное планирование на сравнительно небольшие шаги вперёд и не расписывать каждый проект или задачу от и до.
Для прохождения данного этапа понадобится несколько месяцев, чтобы вы прочувствовали ритмичность ежедневного, недельного и месячного планирования.