Описание и поиск его языка
Теперь мы можем вновь поговорить об описаниях, понимая уже, как устроены языки описаний и модели данных (шаблоны, языки) описаний.
Допустим, вам присылают текст. Вот его начало:
Работаю в компании, которая берет на себя проекты различной направленности. В штате, соответственно, сотрудники многих специализаций, а раздача заданий реализована через внутренний сервис.
Среди менеджеров устоялась традиция делать некий аукцион: вначале описывают проект, люди пишут, кто за сколько какую часть сделает (тимлид может писать за свою группу). Менеджер по итогам обсуждает с заказчиком сроки и цену, а среди подавших заявки отбирает тех, кто больше нравится.
Это описание довольно легко прочитать. Оно составлено на естественном языке, который знают и понимают все. Описание состоит из слов, которые вы знаете (при этом, если бы показать этот текст бабушке-пенсионерке, то все же пришлось бы пояснить значение некоторых слов, так как она вряд ли принадлежит к соответствующему семантическому сообществу). Вы можете его как-то понять (не обязательно абсолютно верно и полно, — это ведь маленький кусочек текста).
А вот с настоящей топографической картой так бы, может быть, и не вышло. Условные обозначения на бумажных картах очень отличаются от обозначений на упрощённых картах в онлайн-сервисах. Если бы вы попытались прочитать топографическую карту без точного знания языка условных обозначений, на интуитивном уровне («а этот кажется темнее — наверное, он плотнее») – вы бы наверняка упустили множество релевантной информации. А уж какую-нибудь карту геологических пластов – вы бы точно не поняли.
Если инструкция по толкованию (мета описание, описание языка) не дана явно (как легенда, список терминов и сокращений, ссылки на стандарт или закон), толкование, как правило, либо происходит очень быстро (на основе опыта или интуиции, иногда ошибочной), либо не происходит вообще.
Инструкции для толкования может не быть у вас, но она может быть у другого агента. Бывает так, что изначально инструкция не давалась никому, но кто-то ранее, исходя из прошлых сообщений и контекста, уже изучил новый язык. Или думает, что он его изучил. А кто-то другой тоже думает, что он изучил этот язык. Однако его мета-описание может быть совсем другим.
Это бывает при передаче зашифрованных сообщений, и не только в связи с самым общепринятым использованием шифрования. Так устроена дешифровка мертвых языков – иногда разные учёные читают один и тот же текст совершенно по-разному.
Но вы наверняка можете представить, как что-то подобное происходит реально в вашей профессиональной деятельности! Практически во всех случаях устную речь приходится толковать исходя из своего опыта, без точных инструкций Люди, говоря на естественном языке (или даже на языке какого-то профессионального сообщества) не выдают инструкций: как их нужно понимать. Наоборот, если такие инструкции вдруг появляются, это часто звучит необычно: «я бы хотел, чтобы ты подготовил отчёт, и когда я говорю «подготовил отчёт», я имею в виду…».
Поэтому часто бывает, что два сотрудника очень по-разному реагируют на одну и ту же услышанную фразу. У них, возможно, нет явной инструкции, которая разделялась бы всеми, как толковать полученное сообщение. Каждый толкует/расшифровывает сообщение на неизвестном языке (и затем реагирует на него), исходя из своего собственного опыта, то есть в разном контексте. И выводы поэтому делают совсем разные.
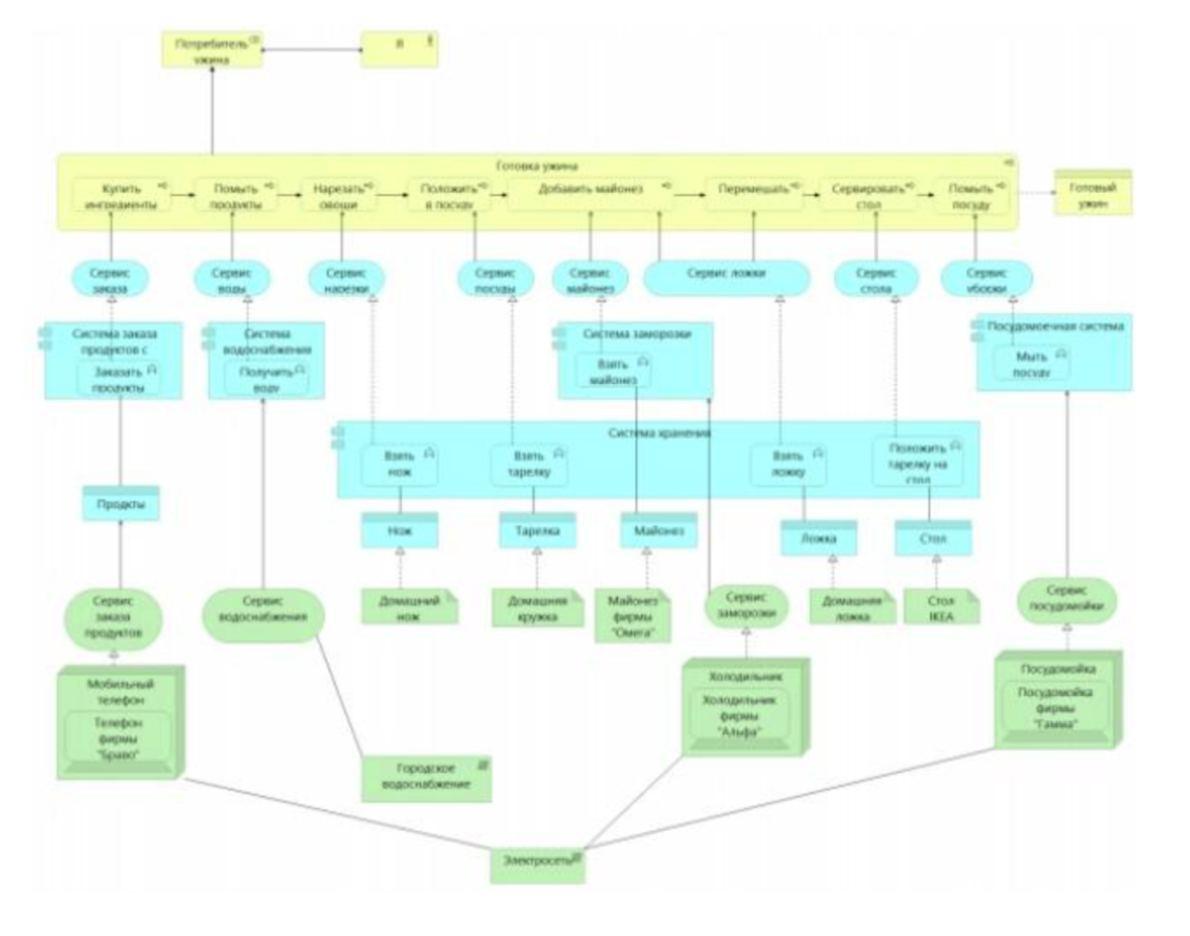
На следующей иллюстрации приведён пример описания на языкеArchiMate, и это совсем другая история.

ArchiMate – язык моделирования архитектуры предприятия, язык для визуализации бизнес- процессов. В дополнение к мета-описанию, стандарту https😕/pubs.opengroup.org/architecture/archimate3-doc/index.html , задающему сам язык ArchiMate (мета-У уровень), использующие его фирмы специально договариваются о стиле моделирования и пишут Соглашение о моделировании (то есть спецификацию мета-С модели). Соглашение о моделировании определяет, как в точности описывать те отношения, для которых в стандарте есть знаки в языке, есть синтаксис, но на мета-У уровне нет однозначных правил выбора семантических структур, обеспечивающих общие подходы при подготовки и интерпретации моделей.
То есть понимание конкретных моделей уровня экземпляров на ArchiMate требует знания двух мета-языков: зафиксированного в стандарте языка, и зафиксированного в C**оглашении о моделировании, принятом конкретной группой авторов и пользователей.
Если же вы этим языком вообще не пользуетесь в работе, то вы ничего не поймете. Модели на ArchiMate не содержат даже краткой легенды, условные обозначения ArchiMate знают те, кто моделирует на этом языке. И составитель описания конкретной компании (модели экземпляра) вовсе не рассчитывает, что его будет читать непрофессионал, или даже профессионал, не поддерживающий то же Соглашение о моделировании.
Есть и такой вид описаний, интерпретатор в которое практически прямо встроен, и его не нужно толковать своими мозгами. Описание сразу интерпретируется и готово для исполнения. Сюда относится хорошо спроектированный исполняемый тьюториал, любое how-to, видео-инструкция, например. По сути это описание является своего рода программой*,* в процессе исполнения оно пошагово говорит вам, что нужно делать в физическом мире, и ещё после каждого действия говорит, как в физическом мире найти и проверить на правильность получившийся результат. Хорошо сделанные интерфейсы программ/сайтов/и т.д., которые нам кажутся интуитивными, именно так и работают.