Методологическое моделирование
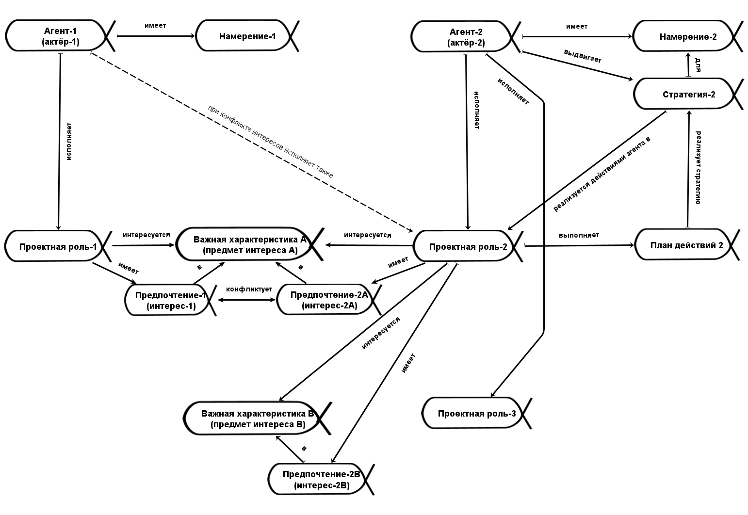
Моделировать графически что-нибудь в этой ситуации не получится[1]. Вот пример попытки такого моделирования: начинаем рисовать для агента-1 и его намерения, потом добавляем второго агента и его намерение, упоминаем его стратегию/метод и план действий, пару важных характеристик и предпочтений первой его роли, потом добавляем вторую роль второго агента, и тут понимаем, что диаграмма уже сложная и продолжать в таком духе дальше — только запутаться. Но мы ещё не нарисовали методы, по которым действуют роли! И на картинке ещё нет систем, с которыми работают методы! И даже с уже затронутыми агентами, намерениями, стратегиями, планами действия, предметами интереса и предпочтениями мы возвращаемся к перечислению затруднений из предыдущего абзаца, и понимаем, что мы только-только начали моделирование!

Но это ведь всё важные объекты в ситуации, которые обязательно нужно рассматривать. Так работает методологическое мышление, которое находит в ситуации объекты пропущенных типов и обращает на них внимание, заставляет о них рассуждать. Без этого не будет и системного мышления (помним, что важные характеристики/предметы интереса — это характеристики самых разных систем, встречающихся в проекте, все эти проявляющие свои интересы роли работают с системами).
Какой тут выход? Проводить все мыслительные операции в уме? Тоже не выход, во внимании все системы и всех агентов с их быстро распухающими описаниями не удержишь. Поэтому выход в табличном (или даже текстовом) моделировании. Объектов и их отношений в реальном мире много, а вот типов объектов в методологии (агент, намерение, стратегия, план, роль, важная характеристика, предпочтение, мастерство, и пока в методологии ограничимся этим набором понятий. Метод работы как таковой, работу, должность, будем рассматривать потом) не так уж много, и эти типы будут упомянуты в колонках довольно длинных таблиц.
Как это выглядит в жизни? Подробней об этом рассказано будет в руководстве по методологии. Там будет показано, как из графов объектов и графов состояний объектов делать списки, а затем списки представлять в форме удобно редактируемых таблиц. Ключевое в решении проблемы системного моделирования — это понимание, что у объектов внимания в проекте есть типы, и объекты типов из наших руководств (типы мета-мета-модели). От объектов проекта «из жизни» надо переходить к типам «из учебника» и далее думать, используя эти типы из учебника для понимания того, что делать с объектами из жизни.
Мы в руководствах обозначаем тип значком 😗***: (два двоеточия). В бытовой речи это часто было бы или «тип объекта» («агент Вася») или «объект-тип» («Вася-агент»), но мы не полагаемся на совсем уж бытовой язык и отношение классификации показываем значком 😗***:, приводя сначала объект, а затем его тип. Мы не говорим «система самолёт» или «самолёт-система», в жизни мы опускаем указание типа, это норма. Но зачем вообще использовать указание типа, если в жизни тип не указывается?
Тип улучшает понимание (Форд::автомобиль, Форд::президент США, Форд::основатель ФордМоторс::компания — типы существенно облегчают понимание значения слов), но главное — типы помогают в моделировании. Моделирование — это создание модели, то есть объекта, который в каких-то важных чертах повторяет поведение (часто в мышлении, в вычислении) моделируемого объекта. Это означает, что модель существенно сжимает информацию о моделируемом объекте, указывает только на важное. Вот типы и используются для указания на важное.
В проекте для каждого объекта/сущности/понятия нужно разобраться с его типом. Если речь идёт о каком-то трансдисциплинарном (то есть системном, методологическом и т.д.) рассуждении из нашего руководства, то надо найти в жизни недостающие объекты, обратить на них внимание — и делать это письменно, «системное моделирование». Это и есть «задействование системного мышления» (не пишешь — не думаешь! Не моделируешь — не думаешь системно!).
Методологическое мышление, системное мышление и все остальные виды мышления — это способы управлять вниманием в сложной ситуации, чтобы найти объекты, для которых удобно обсуждать причинно-следственные связи, удобно строить объяснения. Весь материал про методы, роли и агентов — это как раз материал про типы, которые как-то связаны в тексте руководства, между ними прописаны отношения.
Так что если кто-то что-то в проекте делает (если ничего не делает — не обращайте внимания!), то он занимается работой по какому-то методу. Каков этот метод/практика/культура/стиль? Есть ли другие способы выполнить работу, получить ожидаемые результаты быстрее и дешевле? Этот «кто-то» тем самым — агент в роли! Какая это культурно-обусловленная роль? Когда нашли роль, то идёте в рассуждении дальше: у выполняющей какой-то метод работы роли будут какие-то важные характеристики/предметы интереса, в которых роль будет иметь свои предпочтения/интересы, которые метод работы по этой роли хотел бы видеть реализованными.
То есть если вы видите, что кто-то что-то продаёт (причём продажа может быть реализована очень по-разному! Вам ещё нужно догадаться, что какие-то действия агента представляют собой «продажу»::«метод работы»). Тем самым вы видите агента/актёра/«исполнителя роли»/оргзвено как продавца::роль. Если есть «продавец», то у него немедленно ищем предмет интереса (цена) и предпочтение (цена должна быть повыше). Дальше можно уже выдвигать свои стратегии (методы, которыми действовать дальше) и строить реализующие их планы. Например, искать вторую роль у агента (Васи, играющего роль продавца), или идти искать другого продавца, или предлагать сотрудничество (обнаружить, что нужно по таким ценам у Васи не покупать, а становиться его дилером и бросать свой предыдущий проект, то есть выходить из одной своей роли, а то и проекта, и реализовывать совсем другую стратегию).
Если имеющие противоположные предпочтения**/интересы** в одно****й важной характеристике системы или проекта роли исполняются одним оргзвеном**/агентом/актёром****, то такая ситуация называется** «конфликт интересов», и это очень частая ситуация. Вспомним о поговорке «пусти козла огород охранять»: сам козёл считает, что он сбалансированно соблюдёт предпочтения по поеданию огородной капусты и по охране капусты от этого поедания. Люди со стороны будут другого мнения. Конфликт интересов изнутри головы носителя этого конфликта плохо заметен, но хорошо заметен обычно другими участниками проекта. Себе же человек (или представитель оргзвена — организации со многими людьми, но находящейся в конфликте интересов) кажется экспертом, глубоко знакомым с разными своими конфликтующими ролями, и поэтому принимающим «взвешенные решения». Но нет, эти решения для других участников ситуации не кажутся «взвешенными»! Козёл, охраняющий огород, конечно, принимает «взвешенные решения» по тому, сколько от огорода отъесть, а сколько сохранить от любых поползновений!
Положительность по части предпочтений в их предметах интереса для проектных ролей необязательна. Просто предпочтения «отрицательных героев» и «антиклиентов» учитываются в проектах с обратным знаком — ворам не дают украсть, убийцам не дают убить, террористам не дают совершить теракт. При этом помним, что в одном проекте будет «проклятый шпион и предатель», но тот же человек в другом проекте — «доблестный разведчик, рискующий жизнью в святой борьбе». То есть эта «положительность предпочтений» связана с этическими рассуждениями, подробней об этом в разделе этики руководства по интеллект-стеку фундаментальных методов мышления.
Проектные/трудовые/деятельностные/организационные роли — это именно роли, их играют, в них не «перевоплощаются». Агенты реализуют ролевое мастерство: безопасно входят в роль, безопасно выходят из роли, удерживаются в роли продолжительное время. И никогда не забывают, что можно сменить роль, что это «игра по роли». Вася Пупкин, вообразивший, что он не играет Принца Гамлета в пьесе Шекспира**, а** что он и есть Принц Гамлет**—** это псих**. При смене** рассуждения про роль «Принц Гамлет»Васи Пупкина на рассуждение о роли«инженер-архитектор» или «врач-кардиолог» Ксении Самойловны тут принципиально ничего не меняется.** Если Ксения Самойловна забудет, что она на работе играет роль инженера архитектора и вообразит, что она и есть везде и всюду инженер архитектор (персонаж ролевой игры или пьесы, роль)****, то мы её сочтём сошедшей с ума.**
Пётр Петрович играет роль мужа в проекте одной системы, покупателя в проекте, связанном с другой системой (и в этот момент он может как продолжать играть роль мужа, если покупка связана с ролью мужа, так и муж может на это время исчезать — так же, как исчезает Принц Гамлет, пока играющий его актёр играет роль Отелло в другом спектакле, или даже просто спит дома, отдыхая от театра), пациента в проекте, связанном с третьей системой. Если Пётр Петрович реально перевоплотился в Принца Гамлета, то это в актёрской профессии признак того, что Пётр Петрович сошёл с ума и путает себя и Гамлета. То же самое, если человек на работе забывает, что он играет роль инженера или менеджера: он сошёл с ума, если считает, что он и есть инженер или менеджер! Роли играют, в них не перевоплощаются!
Проектная роль, деятельностная роль, функциональная роль, организационная роль, трудовая роль, командная роль, культурная роль, просто роль: вы называете роль какого-то агента с разными эпитетами, но это не так важно. Это всё синонимы, просто разными уточнениями вы будете акцентировать те или иные оттенки значений, тут синонимия того же рода, как синонимия методов/практик/культур работы. Об этой синонимии мы ещё не раз напомним. И роль сама по себе не так уж и важна. Важно, что функциональный объект рассматривается в момент его функционирования. Роль — это система как функциональный объект, для функционального объекта важно, какие изменения производит роль в окружении, то есть что эта роль делает, какую функцию/метод/практику работы эти роль выполняет. Роль всегда рассматриваем в момент её работы/функционирования, оцениваем изменения, которые её поведение делает в окружающем мире (то есть оцениваем, например, по какому-то чек-листу, какие объекты в окружении системы-роли поменяли какое одно своё состояние на какое другое состояние).
Невозможность графического моделирования разбирается в книге А.Левенчук, «Визуальное мышление. Доклад о том, почему им нельзя обольщаться», 2018, https://ridero.ru/books/vizualnoe_myshlenie/ ↩︎