System Descriptions and Systems Language
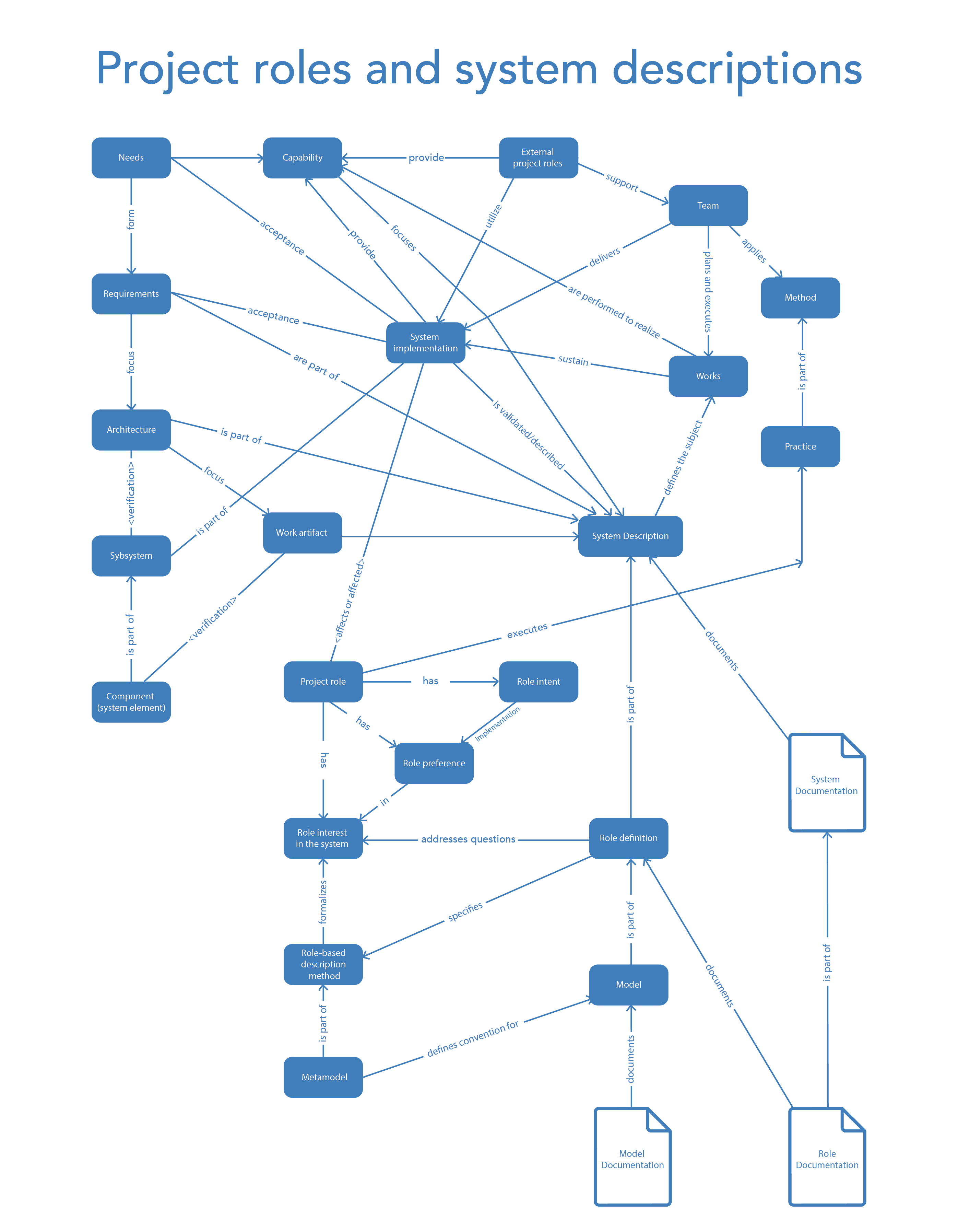
The diagram from the textbook "Systems Thinking" shows most of the systems thinking concepts we have already discussed. Fluency in systems thinking—which allows you to apply it to work projects—means you can easily see the connections between these concepts. In this diagram, seven main concepts (alphas[1]) are highlighted in color; the other concepts and sub-alphas are not highlighted, but you can see that all the concepts are interconnected. Most of these connections lead to the implementation of the system. This is our successful system—the reason we study systems thinking and all these systems concepts.

You might feel that such an approach is excessive. But imagine an analogy: try creating a basic conceptual network centered around a car. Adults are fluent in thinking about the concept of a "car"—not from a systems approach, but simply as a subject area. You can probably quickly come up with concepts like fuel, movement, weather, passenger, environment, luxury, winter tires, and many others that help explain activities related to cars.
You could easily draw a diagram where all these concepts are connected to each other[2]. For someone living in the 17th century, many car-related terms would be completely incomprehensible. But you operate with these concepts effortlessly because you live among them. In the same way, it is recommended to "get comfortable" with systems thinking concepts so you can create successful systems in your personal life and work projects. Fluency in using systems concepts means you can quickly identify them in your project—for example, the system of interest or a description method for a subject of interest like "price" or "safety"[3].
Using systems concepts is necessary for compiling (modeling) system descriptions, which are required to create successful systems. At the same time, it is important to create descriptions for all areas of interest of the supersystem, the system of interest, and the creator.
In this section, we will focus on the following:
- how to describe any systems using the systems language, including role-based descriptions, models, description methods, etc.;
- learning about the four main descriptions of a system as a transparent box, which address the subjects of interest regarding the internal structure of any system;
- what kinds of documentation exist for the areas of interest of the three types of systems.
The OMG Essence standard (http://www.omg.org/spec/Essence/) introduces a special type of functional object for tracking project state changes—an alpha (ALPHA or Abstract-Level Progress Health Attribute). An alpha is an object of focus whose functional/role-based nature corresponds to the area of interest "how the project works" (not the system of interest, but the project, that is, the creation systems). If we want to think coherently about how a project works, how the system of interest is created and then developed by its creators during their work, we need to focus not on arbitrary objects in the project, but on alphas. ↩︎
Fuel is poured into a car's gas tank. In this simple sentence, I described the physical world. To do this, I used the concepts of "fuel" and "gas tank," and connected them with another action-concept, "poured." The point is, you are very familiar with these concepts, and your mind easily links them and quickly models the physical world. If suddenly fuel starts flowing outside the gas tank, you would take certain actions. And those actions could also be described by a specific model. ↩︎
Similarly, in everyday life, you are fluent in the concepts of "mom" and "dad," and when you visit a friend's house, you quickly figure out who is who. ↩︎